在全面贯彻党的二十届四中全会精神,以科技创新与产业创新深度融合引领新质生产力发展的重要时期,纺织行业以科技为笔、创新为墨,持续书写高质量发展篇章。11月28日,2025年度中国纺织工业联合会科学技术奖励大会在北京人民大会堂隆重举行,对年度中国纺联科学技术奖获奖单位和个人进行表彰,为“十四五”规划圆满收官标注创新注脚,为“十五五”规划谋篇启幕凝聚科技力量。



中国纺联秘书长夏令敏主持会议
2025年度中国纺联科技奖共评选出自然科学奖、技术发明奖和科技进步奖52项(其中一等奖14项,二等奖38项),桑麻学者奖4人。这些获奖项目都凝结着行业科技工作者的智慧与坚守,其价值不仅体现在理论和技术突破上,更在于对产业实践的深刻改变。四位桑麻学者奖获得者在引领行业基础研究前沿方向、攻克关键共性技术瓶颈、培育高水平创新平台与人才队伍等方面,既发挥了定盘星般的坚实支撑作用,更担当了领航者般的方向引领角色。

中国纺联会长孙瑞哲在大会致辞中表示,当前纺织行业正处于由“大而全”向“强而韧”跃升的关键阶段。党的十八大以来,行业坚持创新驱动,实现了从“跟跑”到“并跑、领跑”的历史性跨越,已进入制造强国第一方阵。面对新形势新挑战,他强调,要坚持科技创新核心地位,重点做好三方面工作:一是筑根基,以原始创新打造策源高地;二是强动能,以成果转化提升现实生产力;三是聚合力,以生态培育蓄积创新势能。他表示,中国纺联科技奖将继续发挥行业科技创新的“风向标”和产业创新的“加速器作用,坚持专业化、特色化、品牌化、国际化发展,成为更具权威性、更具公信力、更具贡献度的行业基础设施与公共平台。

中国纺联副会长李陵申在大会报告中,结合2025年度科技奖励工作情况,回顾了“十四五”纺织科技发展成就,并围绕“十五五”科技创新发展规划谈了五点建议。他讲到,2025年中国纺联科技奖总授奖比例为26.1%,为二十余年来最低,充分体现出“质量优先、以质取胜”的评选导向。获奖项目呈现出先进技术实现从跟跑到领跑、基础研究根基愈发坚实深厚、产学研协同创新形成聚合效应、可持续创新彰显智善底色四大鲜明特质。他表示,“十四五”期间,纺织科技多维度实现跨越式发展:一是行业科技创新综合实力稳步提升,纺织科技强国根基不断夯实;二是行业科技创新与产业创新深度融合,新质生产力蓬勃发展;三是行业科技创新成果广泛惠及各行各业,产业边界持续拓展;四是科技创新组织模式持续深化,协同创新生态环境不断优化。着眼科技自立自强,他建议“十五五”时期,纺织科技应着力打造高水平创新体系和创新生态:一是开展系统化技术研发,突破产业升级瓶颈;二是搭建多层次创新平台,优化科技创新体系;三是推动高效能成果转化,打通产业化关键路径;四是完善高水平标准支撑,引领产业高质量发展;五是深化多元化人才培养,筑牢创新发展根基。

中国纺联副会长端小平宣读《关于2025年度中国纺织工业联合会科学技术奖励的决定》




大会向自然科学奖、技术发明奖和科技进步奖获得者颁奖

中国纺联会长孙瑞哲(左一)和常州市桑麻教育基金会执行理事长王承伟(右一)为桑麻学者奖获得者颁奖




自然科学奖、技术发明奖、科技进步奖和桑麻学者奖的获奖代表丁彬、李清文、朱建勋、陈利分别发言

此次中国纺联科学技术奖励大会的召开,正值即将胜利完成“十四五”目标任务,进入为基本实现社会主义现代化“夯实基础、全面发力”的关键节点。站在新的起点上,纺织行业将锚定行业新质生产力发展要求,以高水平科技自立自强,筑牢产业强国根基;以高水平科技创新成果,支撑和带动经济社会发展。
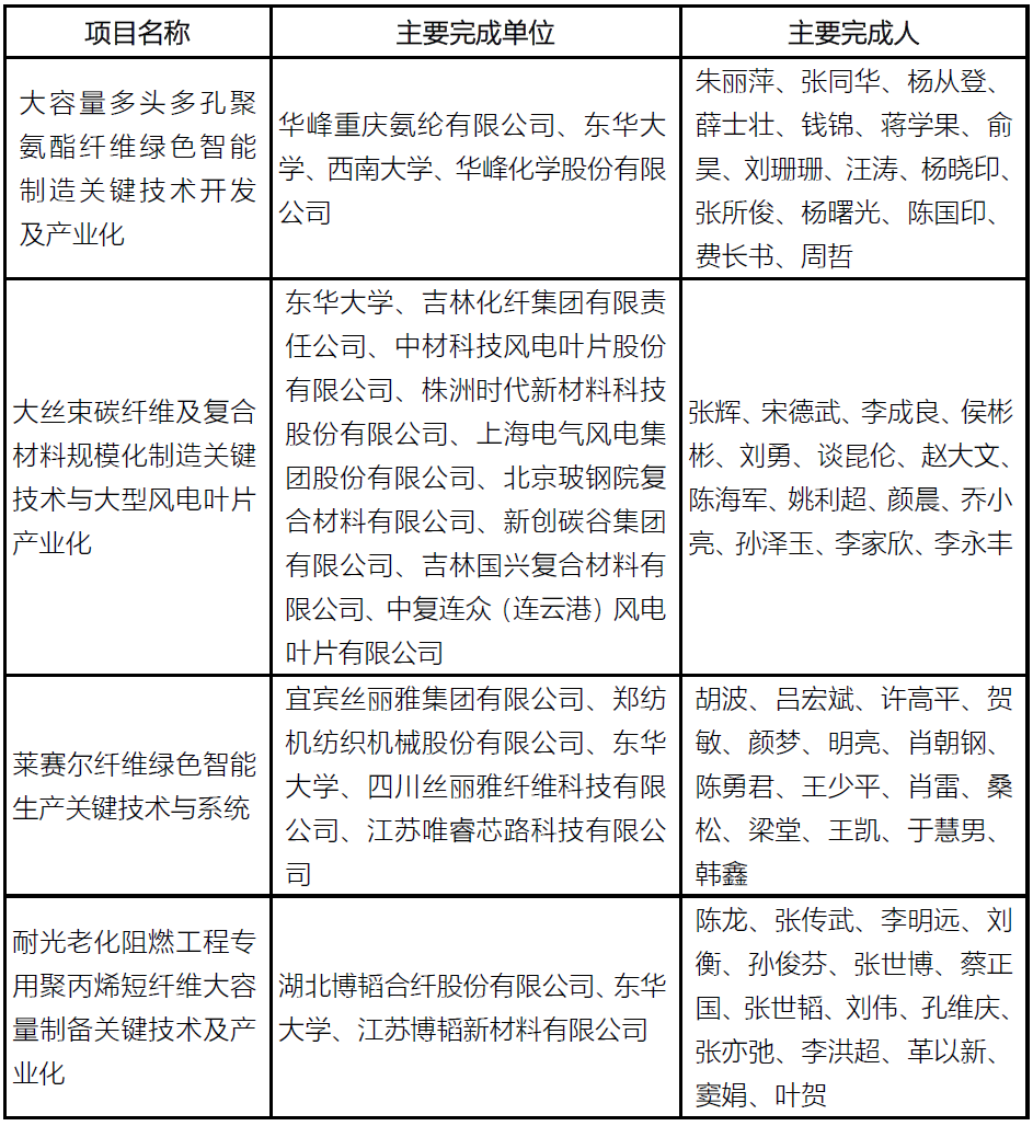
技术发明奖
一等奖

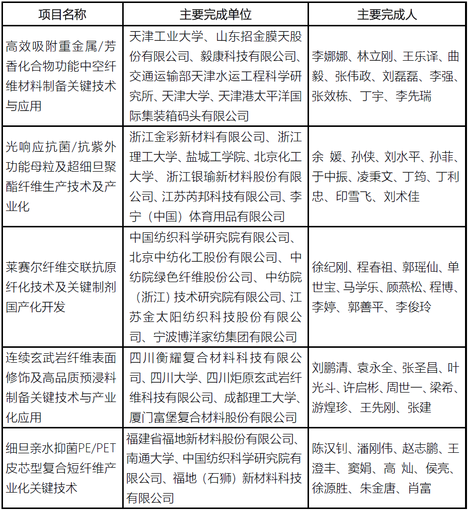
科技进步奖
一等奖

二等奖


(排名不分先后,按姓名拼音首字母排序)